LCD character display for the MPF-I

The MicroProfessor already has a display, but it is fun to add another.

At bread80.com Mike created just the right approach. Simple as it should be.

The version here is implemented and adapted to the MPF-I, but the hardware is virtually the same. The software is restructured a bit, but no real changes.

This implementation is different from most, like the Arduino interface & library, as it actually reads the busy flag from the HD44780 chip, instead of just waiting a bit after each command.

LCD char display text 'Hello world!' and 'from MPF-I'

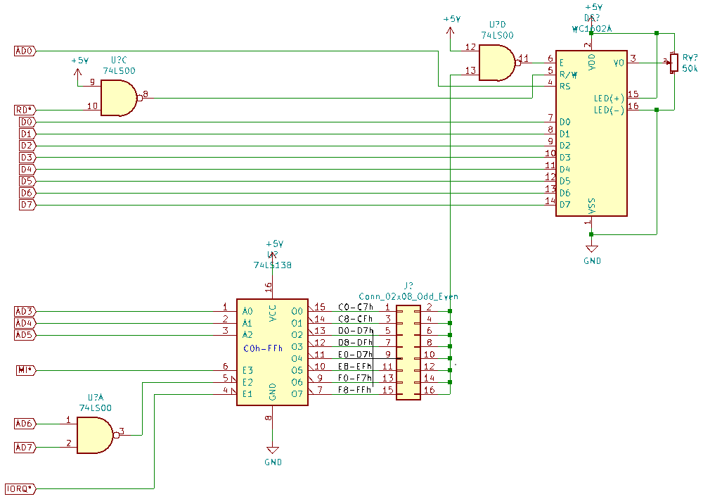
KiCAD schema for the display on a MPF-I

The TTL I.C-s interfacing the display

Usually I need the most advanced tools to find my trival wiring errors. Below the working situation, but without display connected. The program keeps polling the status register.

Timing diagram made with OLS & OpenWorkbench Logic Sniffer

External links:


e-mail

Last update: 2022-03-18